12月8日,国家卫生健康委员会官方网站发布《关于印发新冠病毒抗原检测应用方案的通知》,全文如下:
关于印发新冠病毒抗原检测应用方案的通知
联防联控机制综发〔2022〕118 号
各省、自治区、直辖市及新疆生产建设兵团应对新冠肺炎疫情联防联控机制(领导小组、指挥部):
为进一步优化新冠病毒检测策略,做好防控工作,国务院应对新型冠状病毒肺炎疫情联防联控机制综合组制定了《新冠病毒抗原检测应用方案》,现印发给你们,请认真组织实施。
国务院应对新型冠状病毒肺炎
疫情联防联控机制综合组
2022年12月7日
(信息公开形式:主动公开)
新冠病毒抗原检测应用方案
抗原检测具有感染早期灵敏度高的特点,为指导有需求人员自主、规范做好新冠病毒抗原检测(以下简称抗原检测),现提出以下方案:
一、适用对象
(一)有自主抗原检测需求人员。
(二)人员密集场所的人员(大型企业、工地、大学等)。
(三)居家老年人和养老机构中的老年人。
二、有自主抗原检测需求人员
所有人员均可以按照自主、自愿的原则,随时进行自我抗原检测。
(一)检测试剂获得。有自主抗原检测需求人员可通过零售药店、网络销售平台等渠道购买抗原检测试剂,进行自测。
(二)检测频次。根据自主意愿随时检测。
(三)注意事项。自我检测时可以按照说明书示意的要求和流程进行检测和结果判读,也可以联系基层医疗卫生机构签约服务医务人员,在其远程指导下完成抗原检测。
(四)检测结果的处置。
1.抗原检测阳性。自主抗原检测人员向所在地基层医疗卫生机构报告抗原检测阳性结果。没有症状或症状轻微时,居家隔离治疗,按照居家隔离治疗人员用药指引,选择适宜的药物进行治疗。症状加重时,由辖区基层医疗卫生机构及时协助前往医疗卫生机构发热门诊(诊室)就诊。
2.抗原检测阴性。可以正常工作、学习、生活。
三、人员密集场所的人员
(一)检测试剂获得。此类人员自主抗原检测时自行购买抗原检测试剂;参加所在机构要求的抗原检测时,由所在机构发放抗原检测试剂。
(二)检测频次。此类人员可以随时自主进行抗原检测,也可以按照所在机构(企业、工地、大学等)要求开展规定频次的抗原检测。
(三)注意事项。此类人员可以按照说明书示意的要求和流程进行抗原检测和结果判读,也可以向所在机构提出申请,在机构指派人员指导下进行抗原检测。
(四)检测结果的处置。
1.抗原检测阳性。向所在机构及所在地基层医疗卫生机构报告抗原检测阳性结果。无症状或症状轻微时,暂停工作或学习,在居所进行隔离治疗,按照居家隔离人员用药指引,选择适宜的药物进行治疗。症状加重时,及时前往所在机构内设的医疗机构或者辖区的医疗卫生机构发热门诊(诊室)就诊。
2.抗原检测阴性。可以正常工作、学习、生活。
四、居家老年人和养老机构老年人
(一)检测试剂获得。居家老年人和养老机构老年人均可自主购买抗原检测试剂。其所在地级市/区县,要按照辖区老年人数量及每周抗原检测频次,免费为老年人发放抗原检测试剂。
(二)检测频次。此类人员应当每周开展2次抗原检测,也可以随时自主进行抗原检测。
(三)注意事项。居家老年人由其家人按照说明书示意的要求和流程进行抗原检测和结果判读,也可以联系基层医疗卫生机构签约服务医务人员,在其远程指导下完成抗原检测。养老机构工作人员按照说明书示意的要求和流程为老年人进行抗原检测和结果判读。
(四)检测结果的处置。
1.抗原检测阳性。由其家人或者养老机构向所在地基层医疗卫生机构报告抗原检测阳性结果。无症状或症状轻微时,居家老年人按照居家隔离人员用药指引,在辖区基层医疗卫生机构签约服务医务人员指导下,选择适宜的药物进行居家治疗。养老机构选择相对独立的房间,按照居家隔离人员用药指引,在内设医疗机构医务人员指导下,选择适宜的药物进行治疗。无论是居家老年人还是养老机构老年人,症状加重时,都应当及时前往三级医院就诊。
2.抗原检测阴性。可以正常生活。
(五)检测试剂储备。以基层医疗卫生机构为单位进行储备,每家基层医疗卫生机构按照服务人口总数的15-20%储备抗原检测试剂。
五、有关工作要求
(一)工业和信息化部门要组织抗原检测试剂生产企业合理提高产能,根据市场需求情况提高产量,确保满足需求。
(二)依法取得药品经营许可证的零售药店、依法取得相应医疗器械经营许可证的医疗器械经营企业,可以通过实体店铺和电子商务渠道销售经国家药品监管部门审批的抗原检测试剂。药品监管等部门依职责加强对零售药店、相关电子商务经营者等监管,保障抗原检测试剂质量合格。
(三)大型企业、工地、大学等人员密集机构要按照人员数量和检测需求,提前购买一定量的抗原检测试剂,储备适量抗原检测试剂。
(四)地级市/区县政府要按照辖区老年人数量和检测频次,老年人所属社区/养老机构,配备一定量的抗原检测试剂,储备适量抗原检测试剂。
(五)各省(自治区、直辖市)卫生健康部门要制定抗原检测阳性结果报告相关规定,通过开发APP小程序、完善信息系统功能等方式,方便各类人员进行抗原检测结果报告,要将报告具体途径通过多种方式向社会公布。
(六)卫生健康行政部门要对基层医疗卫生机构(社区卫生服务中心/乡镇卫生院)医务人员进行抗原检测培训,确保基层医疗卫生机构医务人员能够为有抗原检测需求人员提供技术指导。基层医疗卫生机构要重点掌握签约服务并健康管理的老年人抗原检测情况,及时发现风险进行有效处置。
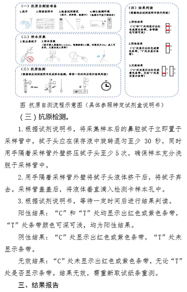
居民抗原自测须知 附件:



来源:国家卫生健康委员会官方网站